USB线烧录
获取烧录软件
第一步,从网盘获取烧录工具
5-DevelopmentTool\USB_ImageBurnTool\PhoenixSuit.zip
第二步,解压PhoenixSuit.zip (解压在全英文路径)
安装USB驱动
第一步,确认解压后的路径下存在USB驱动目录
PhoenixSuit/Drivers/AW_Driver/
驱动不支持直接打开安装,必须在设备管理器中 识别出未知设备后才能安装驱动
第二步,主板进入烧录模式;
第三步,打开电脑设备管理器界面,选择未知设备,右键,点击更新驱动程序软件;
(若主板成功进入烧录模式,未安装USB驱动时,可识别出未知设备
)

第四步,选择浏览计算机以查找驱动程序软件;

第五步,选择 PhoenixSuit 路径下的 AW_Driver 文件,点击确定;

第六步,选中包括子文件夹,点击下一步;

第七步,安装USB驱动成功,显示识别的USB设备;

通用工具烧录镜像
第一步,解压PhoenixSuit.zip
第二步,打开PhoenixSuit.exe

第三步,进入烧录工具界面,点击一键刷机;

第四步,在一键刷机界面,点击浏览,选择要烧录的镜像;不要点击立即升级!!!

第五步,主板重新进入烧录模式,等待弹出烧录提示,点击是进行烧录


第六步,PhoenixSuit 烧录完成板卡会自动重启
产线工具烧录镜像
第一步,网盘获取产线烧录工具,解压;
5-DevelopmentTool\FactoryTool\PhoenixUSBPro.zip
第二步,进入解压后的文件夹,打开 PhoenixUSBPro.exe;

第三步,点击固件包,选择要烧录的镜像;

第四步,点击启动,观察绿灯亮;

第五步,主板进入烧录模式,工具会识别到新设备,红灯亮;(此时请勿拔插设备!!!)
第六步,等待绿灯亮,重复插入设备,进入烧录模式;
批量烧录建议陆续接入设备,等待全部烧录成功后,再统一拔出;
第七步,等待烧录进度条完成;(烧录后,主板会进入关机状态)
第八步,点击POWER键开机,或重新插拔电源;
常见问题
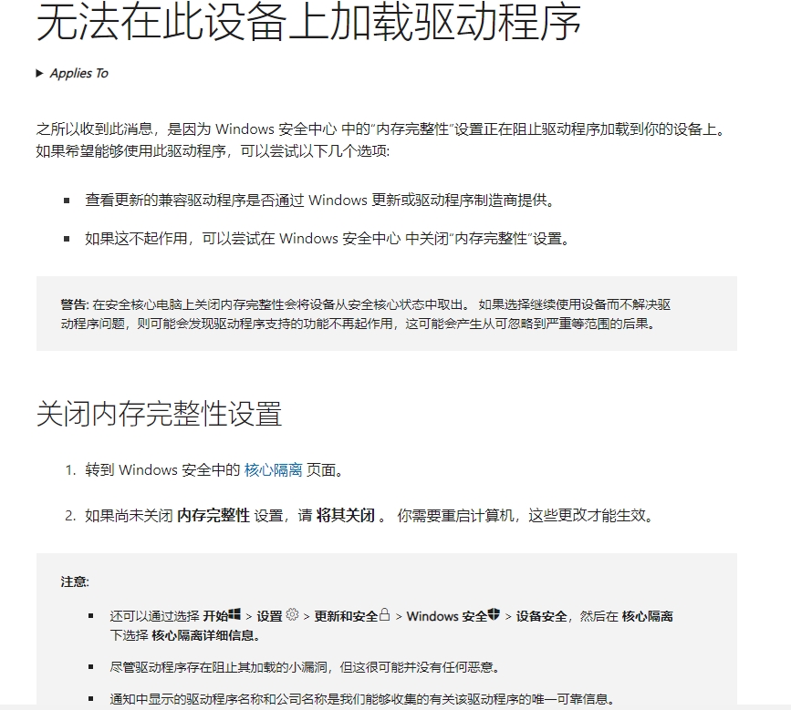
1.遇到兼容性错误

解决方法:
参考Microsoft解决方法
Microsoft官方链接
https://support.microsoft.com/zh-cn/windows/%E6%97%A0%E6%B3%95%E5%9C%A8%E6%AD%A4%E8%AE%BE%E5%A4%87%E4%B8%8A%E5%8A%A0%E8%BD%BD%E9%A9%B1%E5%8A%A8%E7%A8%8B%E5%BA%8F-8eea34e5-ff4b-16ec-870d-61a4a43b3dd5

2.烧写固件失败

烧录软件使用管理员和兼容性模式打开
Last updated